Communication Systems/Telephone System

From the western perspective, the telephone is ubiquitous. However, the reality is that 80% of the world’s population have limited access to one.

To the average person, the telephone system is simply a ‘black box’. Relatively few people need to know how the PSTN works. The main consideration is that it works, and is relatively inexpensive. The PSTN has a designed reliability of 99.999% (called 5 nines reliability).

A Telephone Call

To make a telephone call, one simply picks up the handset, enters a number, and waits for the system to perform its magic:

  • Lifting the handset from its cradle releases a hook switch and causes a dc current to flow (20 - 120 ma). The central office monitors this loop current and interprets it as a request for service.
  • The office acknowledges the request for service by sending dial tone. This normally occurs in less time than it takes to pickup the handset and place it to the ear. Once dial tone has been received, the subscriber starts to dial.
  • In the past, when dialing, a rotary dial switch opened and closed the loop in a predetermined manner. If one was very coordinated, it was possible to perform the same task by flashing the hook switch. To assure the customer that the system is responding, dial tone is removed once dialing starts. In most systems today DTMF (Dual Tone Multi Frequency) signaling is used How Telephones Work
  • Depending upon the office type and digits received, a number of things might happen. In most cases, end-users are attached to what is called a class 5 or end-office. These are the most common types of telephone exchanges. Each class 5 office has one or more, three digit exchange numbers. These are the first three digits in an ordinary 7-digit telephone number.
  • If the central office includes the customer dialed exchange number, it will know that the call is local and the other party is connected to the same office. The office will therefor control the entire call setup and takedown.
  • If the first three digits do not correspond to an exchange handled by the end-office, it will have to find a trunk line to an office that can handle the call. This means that each office must know the exchange numbers of all the offices within its calling area, and how to get to them. The call setup and takedown will therefor be shared between the two exchanges. They must monitor the call in progress and inform each other of any change in call status.
  • If the first digit dialed is a one, the office will recognize this as a long distance call, and will start looking for a spare toll trunk. A toll office has a greater knowledge base as to where distant exchanges are located and how to get to them.
  • The telephone system must be intelligent enough to recognize that in a local call, only seven digits are usually required. Some very small exchanges however, allow local calls by omitting the exchange number and using only the last 4 digits or extension number. In large urban areas, it may be necessary to prefix local calls with a 3-digit area code. An international call may require up to 16 digits.
  • Once the entire number has been received, the office at each end of the connection must alert both parties as to what is happening. At the originating end, a ringing tone is sent to the speaker in the handset. At the terminating end, the office is generating a much larger ringing voltage to activate a bell.
  • The far-end-office monitors the line to determine if someone answers the ringing phone. This is done by examining the DC current drawn when the far-end customer lifts the handset, inducing loop current through the hook switch. The far-end-office must then disconnect the ringing before the handset reaches the ear, and signals back to the originating office that someone has picked up the phone. The origination office must then disconnect the ring back tone and complete the voice connection.
  • Both end-offices monitor their respective loop currents during the entire call to determine if one party hangs up. Once this happens, one end-office signals the other, and dial tone is placed on the loop. This alerts the remaining party that the connection has been terminated.
  • If the line is in use, the central office will not set up the connection and return a busy tone to the originator. By doing this switching, call processing, and transmission resources are not being tied up unnecessarily. However, there are a number of options such as call forwarding and call waiting which modify this process.
  • With call forwarding, a call to a busy number is routed to an answering service. With call waiting, the calling party hears a ringing tone, and the called party hears a beep, which they can either ignore or signal back to the office that the new call should be given priority over the existing call. If however, the call cannot be completed because the system itself is too busy, it returns a fast busy tone to the originator.
  • In a touch-tone environment, the same procedure is followed, except that tones are used to convey numbers to the local office instead of interrupting loop current. Some calling features, generally known as CLASS (Custom Local Area Signaling Services) , are available in areas with touch-tone service.

In summary, the steps in completing a local telephone call are as follows:

  • Initially calling party goes in off hook condition.
  • Once the DC current flows into the loop,the switching machine sends a dial tone to the calling party in order to make sure that it access to the switching machine.
  • Now the caller starts dialing the destination telephone number either by rotary dialer or touch tone keypad.
  • The switching machine will locate the corresponding local loop for the destination number.
  • After locating,the switching machine will check for on hook or off hook condition of the destination subscriber soas to make dc current to flow.Simultaneously the switching machine provide a signal path through it for the two local loops.
  • The switching machine sends a busy dial tone to the called subscriber when the destination party is off hook.
  • If the destination part is off hook when the destination party answers to the call and completes the loop.
  • When the destination party answers the called party,DC current flows through the loop.The flow of DC current through the loop indicates the switching machine that destination party answered the call.As a result,the switching machine remove the ringing and ring back signals.
  • If both stations are on hook,switching machine recognizes on open circuit on that loop and drops the connection through the switching machine.

But where do the telephone wires go?

The telephone line goes to a terminal block in a service area interface. These are often located on a pole or small enclosure on the street. The service area interface bundles the subscriber drop cables into a single larger cable. These are in turn gathered together to form larger feeder cables. The entire wiring system somewhat resembles a huge tree.

Cables coming out of a central office may have hundreds or even thousands of pairs bundled together however by the time the cable gets to the end user, it is generally down to about 50 pairs. An individual subscriber consists of many cable sections spliced together. Bellcore claims that the average U.S. subscriber line has twenty-two splices.

Feeder cables enter the central office in a large underground room called a cable vault. Each feeder may contain hundreds of pairs of wires, and be pressurized in order to prevent moisture or ground water from entering and affecting the transmission characteristics of the wire. A typical vault may contain tens of thousands of wire pairs.

The cables pass through the vault and are terminated on the vertical side of the MDF (main distribution frame) . To protect the central office equipment from high voltage transients, such as lightning strikes, which may travel down the wire, the lines are surge protected by carbon blocks or gas tubes.

The horizontal side of the MDF, connects the incoming telephone lines to the peripheral equipment. All that is required to connect a line appearance to a specific interface is to place a jumper between the vertical and horizontal sides of the MDF.

Signals coming from an end-user are generally analog in nature. Consequently, the peripheral equipment converts the signals to digital form before passing them on to the rest of the network.

Incoming trunks from other central offices are comprised of specialized carrier systems. They may be either analog or digital, but all new systems are strictly digital.

Most end-user voice & data interfaces are multiplexed on to high-speed paths, which pass through the internal switching, network before being routed to outgoing lines or trunks. Incoming digital carrier systems may be accepted directly into the switching network through a cross-connect or may be demultiplexed prior to switching.

PSTN Hierarchy

Historically the telephone network was composed of a hierarchical structure consisting of 5 different office types. The most common of these is the class 5 end-office. An end-office connects directly to subscriber telephone sets and performs switching functions over a relatively small area. Telephone exchanges connect to subscribers by means of local loops or lines, generally one per customer. Telephone offices connect to each other by means of trunks.

A class 5 or end-office interconnects telephones throughout a small service area. Each end-office may contain several three-digit exchange numbers and is aware of other local exchange numbers held by other offices.

Calls between offices are routed over interoffice or tandem trunks. Long distance calls are routed to toll offices via toll trunks. The average class 5 office serves approximately 41,000 subscribers, and covers 30 square km in an urban environment.

Some nodes may have no customers at all, and may be connected only to other nodes. These inter-node or trunk connections are usually made by FDM or TDM transmission links.

Exchange Area Network

An exchange network consists of local and tandem exchanges connected by trunks. A tandem office interconnects class 5 offices by means of twisted pair, coax, microwave, or fiber optic carriers. Alternate routing paths between local exchanges are provided if the direct trunks are occupied.

An exchange area includes all of the offices, which are aware of each other, but do not involve long distance charges. In very large urban areas, there is an overlap between exchange areas, which may also cross over area code boundaries.

Long Haul Network

A long haul network consists of exchanges interconnected by toll offices. Toll offices keep track of long distance charges and are typically confined to national boundaries. These trunks consist of high capacity coax, microwave, or glass fiber.

Messages used to control the call setup and takedown can be sent by two basic methods. Traditionally, inter-office messages are sent over the same channel that will carry the voice path, but in newer systems, common channel signaling is being employed. In this method, the offices have dedicated facilities, which are used to send inter-office messages. There are some advantages to this, perhaps the notable being the added degree of difficulty encountered if one wants to defraud the system. When in-band signaling was used, it was possible for people to dial long distance calls without being charged, if they created the tones used to disable the toll circuit.

Interoffice Signaling

Trunks are used to interconnect the various levels of telephone exchanges. It is necessary for these links to exchange on a wide range of information including:

• Call related signaling messages
• Billing information
• Routing and flow control signals
• Maintenance test signals

There are two ways for telephone offices to communicate with each other and pass on routing information. Information can be conveyed in the same channel that will be used to convey the voice signal, or it may be completely disassociated with it.

CAS

The CAS (Channel Associated Signaling) approach uses the voice channel to send information through a trunk. For example, a 2600 Hz tone is used in interoffice trunks to signal on-hook. A major disadvantage of this system is that subscribers can bypass toll centers by injecting the appropriate tones. One way to avoid this problem is by using out-of- band signals on toll trunks. Since the customer’s signal must pass through an audio anti-aliasing filter, it is not possible to inject the out-of-band signaling tone.

A principle advantage of in-channel signaling is that the integrity of the voice path is checked each time a connection is established. Out-of-band signaling allows for continuous supervision of the connection throughout the call.

CCIS

The CCIS (Common Channel Interoffice Signaling) approach has the signaling information conveyed on a facility completely separated from the customer’s voice path. This allows for a faster, more efficient control, however the reliability of the CCS network must be considerably greater than that of the individual voice paths. The signaling channel may follow the same route as the final connection path, or it may be completely disassociated with it. STPs (Switch Transfer Point) are need in the network if the signaling path is disassociated, thus effectively creating two networks: a speech network and a signaling network overlay.

SS7

Virtually all calls requiring tandem or toll office routing are established and controlled by the SS7 signaling network.

The SS7 signaling network is a packet switching facility comprised primarily of STPs (Signaling Transfer Point) and SCPs (Service Control Point) connected to the PSTN SSP (Signal Switching Point). STPs are deployed in pairs and are the brains of the system. They determine which trunks and offices should be used in establishing inter-office connections.

The SCP is a database that keeps track of such things as: credit card authorization, virtual network subscriber listings, 800 number conversion tables, billing, and other special services.

Class 5 Office

A telephone central office is often referred to as a switch because it switches or routes calls. Regardless of who makes them, all class 5 offices have the same objectives, and therefor have similar structures. The three major components found in any modern switching systems are; the central control, network, and peripherals.

A Generic Communication Switch

The internal architecture of a telecommunications switch is somewhat like the organization of the entire system. The internal structure is often illustrated by the traditional pyramid or hierarchical arrangement. The control or brains of the operation are shown at the top, and the peripheral units that connect to the outside world are placed at the bottom.

Physically, the switch is simply a series of boxes, full of electronics:

The MTBF (mean time between failure) for any PSTN switch must be very long, since business would soon grind to a halt if telephone traffic was interrupted for a prolonged period, but more importantly, emergency services would be severely curtailed. For these reasons, large public switches have a great deal of redundancy built in. Redundancy is provided in two basic ways; hot standby and load sharing.

In the hot standby arrangement, two or more processors are fed with the identical information and are making decisions, however, only one of these processors is in charge and is executing decisions. In the event of a failure, the healthy unit assumes the full load. There is no degradation in performance, and no calls in progress should be lost.

In a load-sharing configuration, all processors are actively working but not to their full capacity. In the event of a failure, the defective processor is isolated from the system, and the others pick up the slack. There may be degradation in performance, and calls in progress on the defective processor may be lost.

Peripheral Layer

The periphery is the outermost layer in any system. It contains the interface to all outgoing lines and trunks.

Network Layer

The network switch does the actual routing of signals from one customer or port to another. Switching can be done in either the space or time domain. Initially, all switching was done by mechanical contacts in the space domain. Today most switches are digital in nature and operate mainly in the time domain. However, some degree of space switching is always required since signals must ultimately be routed from one line to another.

Networks always provide some form of concentration. That is to say, not all customers can be handled simultaneously. Statistical analysis shows that in the majority of cases, the switch needs only to handle about 20% of all the subscribers at one time. This is similar to highway systems where the roads are designed to handle not all vehicles simultaneously, but only a certain peak load.

Central Control

This contains the system intelligence and customer database. It knows who the customers are, what they want, and how to provide the service they require.

In a step x step [step by step] switch, the intelligence is fully distributed and there is no central control, whereas in a crossbar facility, all of the intelligence is resident in a central controller or computer. In all modern systems the intelligence is somewhat distributed, with various functional blocks contributing to the decision making process.

At onetime there was a sharp distinction between computers and telecom switches, but today this division is less clear, and central controllers may be regarded as a specialized computer.

Specialized Components

There are some components associated with telephone systems that deserve special consideration.

Line Cards

Line cards are the single most common component in a telephone office. It is a very complex device that contains a wide range of technologies.

The (telephone) line interface is often referred to as a BORSCHT circuit.

This acronym describes the functional requirements of a standard telephone line interface. The tip and ring leads of the telephone set are wired through some protection devices to the line interface located in the peripheral module. This interface must perform the following functions:

B Battery feed
O Over voltage protection
R Ringing
S Supervision & Signaling
C Coding
H Hybrid
T Test

Many of these functions can be integrated into a single IC, often called a SLIC chip (subscriber line interface chip). SLICs have been available for the PBX market for over a decade. Recently however, they have also become available for the central office environment as well.

B - Battery Feed

Most domestic appliances are powered from an electric utility grid. The notable exception to this is the telephone. This is because the telephone should still operate in the event of a power failure. Indeed, the telephone is vital in case of disaster or emergency.

The telephone office provides a nominal -48 volt dc feed to power the phone. This magnitude is considered the maximum safe dc operating potential. It would not be in the telephone company’s best interest to provide a dc voltage, which could electrocute its customers, or it’s own employees. A negative potential was chosen to reduce corrosive action on buried cables.

Multi-function telephones cannot always be powered from the telephone exchange and often require an alternate power source. For this reason, sophisticated line interfaces such as ISDN SAA interfaces have a ‘fail to POTS’ mode. If the electric power fails, the complex phone cannot function to full capacity. The telephone exchange can sense the local power outage through the telephone loop and switches to POTS only service.

The POTS loop requires a nominal -48 v at 20 – 100 ma dc to maintain a voice and signaling path. The earpiece in the handset does not require biasing, but the carbon microphone does. Subscriber signaling is performed by temporarily placing a short circuit on the loop thus changing the loop current, which is then sensed at the central office.

There are several ways to provide loop current, the simplest being a resistor in series with a battery.

Another way to provide loop current is by an electronic current source.

Although this method is quite complex, it has become quite popular with the advent of high voltage bipolar technology. One of the more difficult requirements to meet is the 60-dB longitudinal line balance requirement. To achieve this, the impedance to ground on each side of the loop, must match within 0.1%. This is easy to do with laser trimmed thick film resistors, but a bit tricky with current sources.

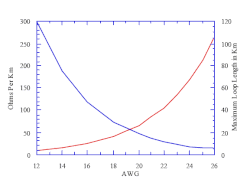
A standard telephone requires a minimum of about 20 ma. This means that the maximum possible loop resistance is about 2000 . In actual practice, the loop is generally limited to 1250 W. The maximum loop length is determined by the wire gauge.

O - Over-voltage Protection

The two major types of over-voltage that can occur are lightning strikes and power line contact. In both cases, the circuit must either recover or fail-safe. Under no circumstances can a surge be allowed to propagate further into the system, or create a fire.

Initial surge protection is provided at the MDF by gas tubes and/or carbon blocks, which arc if the applied voltage exceeds a few hundred volts. Since these devices take a finite time to respond, high-speed diodes are also used at the line circuit inputs.

R - Ringing

Ringing is often provided by means of a dedicated ringing generator that is connected onto the loop by means of a relay. It is possible to generate ringing voltages at the line interface if the current generators have a high enough voltage source available to them. Or alternately, a switching converter with step up capability can be place on the interface.

In Canada, the ringing voltage is a nominal 86 Vrms at 20 Hz, with a 2 second on and 4 second off cycle. On rural party lines, ringing codes of long and short rings are sometimes used.

In the U.S. there are a number of fully selective and semi-selective ringing methods used on party lines. One employs different frequencies ranging from about 16 – 66 Hz. In such cases, each telephone ringer is tuned to its own frequency. Other methods use positive and negative battery voltages or apply ringing on either the tip or ring side of the line with respect to ground.

S - Supervision & Signaling

The central office must supervise the loop in order to identify customer requests for service. A request for service is initiated by going off-hook. This simply draws loop current from the CO.

Loop current at the far-end is monitored during ringing to enable the CO to disconnect the ringing generator when the phone is answered. The office continues to monitor the loop current at both ends of the connection throughout the call, to determine when the call is terminated by hanging up.

Signaling is a way to inform the CO what the customer wants. The two basic signaling methods used in customer loops are dial pulse and touch-tone. It is interesting to note that preferred customer loop signaling method in analog exchanges is digital, while the preferred method in digital exchanges is analog!

MF Signaling Tones

Two tones are used to perform the signaling function to eliminate the possibility that speech be interpreted as a signal. At one time DTMF decoders were costly and bulky devices located in a common equipment bay, but today with the advent of LSI technology, this function can be performed on a chip. An example is the Mitel MT8865 DTMF filter, and MT8860 DTMF decoder.

Positions 11 to 14 are not presently being used.

C - Coding

Telecommunications signals are seldom linearly encoded, but rather are companded (a combination of compression & expansion). This allows for a more uniform S/N ratio over the entire range of signal sizes. Without companding, a 12 bit linear encoding scheme would be needed to obtain the same S/N ratio at low volume levels. It also reduces the noise and crosstalk levels at the receiver.

There are two principal international standards used to implement coding algorithms today: A-law, which is used in Europe, and µ-law, which is used in North America. These both involve 8 kHz sampling, and 8 bit A/D & D/A conversion, thus resulting in 64 kbps digital bit streams.

Although the actual compression algorithms are continuous functions, the codec approximates them by linear segments. A-law has 13 linear segments, and µ-law has 15 linear segments or cords.

Another important difference between the European and North American codecs, can be seen by the position of the decision threshold and its digital value.

When a telephone call is placed between Europe and North America, it is essential that all of these differences be accounted for. It is possible to regenerate the analog voice by passing it through the same type of codec that originally processed it, and then re-code with the other. An alternate approach is to use lookup tables that translate the binary values of one system to the other.

Since the highest frequency passed is about 3.4 kHz, a great deal of ingenuity is required to pass data at 4.8, 9.6 kbps or even higher. Note that these are well above the Nyquist rate but considerably below the Shannon-Hartley limit.

All modern telephone systems today employ codecs in the BORSCHT interface to digitize the incoming analog signals. It is ironic that although the telephone system has been updated to digital technology, the telephone set and loop has remained analog.

By international agreement, all voice codecs use an 8 kHz sampling rate. Since each transmitted sample is 8 bits long, the analog voice signal is encoded into a 64 kbps binary steam. This rate determines the basic channel data rate of most other digital communications systems.

By bypassing the codec, it is possible to send 64 kbps customer data through the telephone system. However, because of old style signaling schemes still in use, digital data rates are often limited to 56 kbps.

H - Hybrid

A diplexer performs a bi-directional 2-wire to 4-wire conversion. It allows two unidirectional electrical paths to be combined into a single bi-directional one, and vice versa. It is advantageous to separate transmit and receive portions of the signal since it is easier to make unidirectional amplifiers, filters, and logic devices.

One of the simplest ways to create an audio band hybrid is to use a transformer hybrid.

Single Core Transformer Hybrid

There are several ways to split transmit and receive paths, the simplest method uses a single core hybrid transformer.

The basic defining transformer equations are:

For a single core hybrid with a center-tapped secondary, the impedance relationships for proper operation (conjugate matching) are:

Note what happens if the transformer is driven from one of the secondary windings:
But I1 and I2 flow in the opposite directions, therefor:

This last requirement can be satisfied by adjusting the impedances Z1 - Z4 to make the currents equal. From this we observe that signals injected into any port emerge only at adjacent ports but not at the opposite one.

In a properly balanced single core hybrid the typical throughput or insertion loss is about 3.5 dB and the THL (trans hybrid loss) is about 25 dB.

Double Core Hybrid

When properly balanced, a 2-core network can achieve a THL of 50 dB while the insertion loss remains at about 3.5 dB. It has better performance than the single core device, but is bulkier and more expensive.

Balancing Networks

All telecom equipment is tested and characterized against standard impedance terminations. These impedances are based on line surveys and are approximate equivalent circuit representations of the outside cabling plant. For this reason, these networks vary from country to country. In North America, IRL (input return loss) is measured against:

T - Testing

In order to maintain a high degree of service (99.999%), the equipment must be capable of detecting and repairing faults before the customer is even aware that there may be a problem. As a result, a separate test buss and access relay is provided on a line interface. Tests may be performed in a bridged mode or with the loop and line card disconnected from each other.

Testing can be done in three basic directions:

• From the line interface looking out towards the subscriber loop
• From the loop connection looking into the line card
• From the central office side of the line card

These tests are generally automated and are conducted late at night when there is little chance that the customer will request service, thus interrupting the test. Some of the scheduled tests may include:

• Transmit and receive levels
• Transmit and receive frequency response
• Insertion loss
• Trans-hybrid loss
• Quantization distortion
• Aliasing distortion

Some other tests that may be performed when commissioning a line or when a complaint is lodged, include:

• Impulse noise test
• C-message noise
• Longitudinal balance
Repeaters

By placing two hybrids back to back, it is possible to create a bidirectional amplifier or repeater. The total gain in the 4-wire path within the repeater must not exceed the combined transhybrid loss of the transformers. If this happens, the circuit will oscillate or sing.

The total gain in the 4-wire path within the repeater must not exceed the combined transhybrid loss of the transformers. If this happens, the circuit will oscillate or sing.

Space Division Switching

The physical path between any two customers on a space switch is not shared with anyone else. Crosspoints made from electromechanical relays have been used to perform the interconnection, but newer systems use semiconductors.

In a crossbar matrix, the number of inputs and outputs do not have to be equal thus facilitating either concentration or expansion. In any case, a total of NxM crosspoints are required. Although only one contact is shown, many systems require two contacts if they keep the integrity of the tip and ring leads throughout the system.

The folded matrix treats inputs and outputs identically and requires only N(N-1)/2 crosspoints. The major disadvantage of this type of switch is the rapid increase of crosspoints as the system size increases. The number of crosspoints increases as N2 and yet only a maximum of N crosspoints can be active at any given time. Failure of a single crosspoint prevents communication between the two devices sharing that crosspoint.

Multiple Stage Space Switch

One way to avoid the cost penalties associated with full matrices, is to organize the contacts into smaller groups. This impacts the call processing since the switch controller must manage several contacts per connection. Furthermore, the connection between any two subscribers may take any one of a number of paths, thus further complicating the decision making process.

The following sketch shows a simple three-stage space switch. It should be remembered that since a full duplex connection is required, a second switch supplying the return path must be provided.

The total number of crosspoints in the above illustration is:

PLACE EQUATIONS HERE

The number of crosspoints required is dramatically reduced in this multiple stage switch in comparison to a square matrix. The central stage allows several ways to make a connection between two subscribers therefor, single crosspoint failures can be bypassed. This results in a more flexible and reliable system, but demands a more complex control structure.

Blocking

A non-blocking network is capable of finding a path between any idle input to any idle output. This does not mean that the system be able to handle simultaneously all customer requests for service. In such a case, the system may overload but the customer is not able to distinguish the difference between blocking and overload.

The following illustration shows how blocking can occur. The solid lines represent connections in service.

PLACE ILLUSTRATION HERE

The connections in service are not necessarily the optimum routing and may have been forced by the prior connections. Note that in this case, it is not possible for the last customer on switch 1:1 to contact the last customer on switch 1:3 because there is not a free center switching stage common to both. To overcome this, an additional center stage can be added. To prevent blocking, 2n-1 center arrays are necessary.

The total number of crosspoints (NoC) in a non-blocking network is therefore:

PLACE EQUATIONS HERE

As the total number of lines in increase, the total number of crosspoints can be approximated by:

A non-blocking network of this type is known as a Clos switch, after its inventor. Its basic characteristics include:

• Expansion in the first switching stage
• An odd number of center stages
• Concentration in the last stage

Time Division Switching

Time domain switching is simply an application of time domain multiplexing and may be performed on analog or digital signals. Any number of inputs may be sequentially routed to a single output.

This technique increases the transmission link utilization and can be modified to support circuit switching. If a multiplexer is placed at the input, a demultiplexer is placed at the output. This system can be used to multiplex either analog or digital signals.

Each customer is assigned a unique switch, but all customers share the same internal signal path. For N customers there are 2N switches. TDM bus switching occurs when the input sequence is not the same as the output sequence.

Each customer is given access to the common structure for a brief moment. If higher data rates are needed, multiple inputs can be assigned, thus giving the customer more time to transmit a signal.

Time Slot Interchange [TSI]

If information can be arranged into a sequence, it can also be rearranged, much like shuffling a deck of cards. This is the task of the time slot interchange unit. Full duplex operation is achieved by interchanging time slots in both directions.

The incoming TDM channels are mapped sequentially into RAM while the outgoing channels are read out non-sequentially. This output address generator is simply a memory-mapped pointer governed by a central controller.

The required memory access time can be approximated as the inverse of the channel rate. The RAM width is determined by the number of bits in a channel, and the length by the number of channels in a frame.

Time Multiplexed Switching

Combining TDM and TSI allows a channel from one digital bit stream to be switched to any channel on another digital bit stream. A multistage time switch can consist of cascaded switching modules. To prevent blocking, 3 or more stages are required.

Although it appears that only time domain switching is used in this example, it is also known as a Time-Space-Time switch or simply TST. This is because the center stage is actually switching different input lines in space to a common output line. Since there is an ambiguity in the terminology, some manufacturers of telecommunications equipment may refer to this as a TTT switch if all of the signals are digital.

For small-scale switches, space switching is most efficient. However, as switch size increases, time domain switching tends to gain the advantage.

It is sometimes difficult to make direct comparisons between various telecommunications switches because the internal architectures may be quite different. However, it is possible to compare BHCA (busy hour call attempts) capacity or performance such as traffic intensity, under a specified set of circumstances.

Traffic Intensity is the product of average holding time and the calling rate and is expressed in CCS (hundred call seconds) or Erlangs.

CCS is defined as: (number of calls per hour)x(call holding time in seconds)/100seconds Therefore, 36 CCS = 1 Erlang

An erlang is a measure of the traffic intensity and is equal to the average number of simultaneous calls at any given moment. It represents the total circuit usage during any time interval, divided by that interval. It also corresponds to the minimum number of channels necessary to carry the traffic, if it could be scheduled.

Example

Imagine for a moment that there are 8 customers in a small telephone system making random calls:
These calls could conceivably be arranged as:

Three, 1 hour channels could carry this traffic and still have 25 minutes left over to spare. The traffic intensity is therefor less than 3 Erlangs:

Questions for Research

1. What is the purpose of dial tone?

2. What are the advantages of CAS and CCIS interoffice signaling?

3. What is the difference between a line and a trunk? 4. How does the line circuit monitor the state of the telephone?

4. Why does the standard telephone exchange need to provide BORSCHT?

5. List the differences between North American and European codecs.

6. Under what circumstances can poor THL be tolerated?

7. What is the difference between an echo suppresser and an echo canceler?

8. Where do the telephony terms tip and ring originate? Tip and Ring come from switchboard days. The plug on operators cords had a center 'tip' for one conductor, and the outer 'ring' for the other conductor. 9. Define blocking.

10. Why are multiple stage space (or time) switches more practical than a single stage switch?