Transformative Applications in Education/CmapTools (pt 2)
Introduction and History of Concept Maps
A concept map is a drawing or diagram that employs boxes to represent concepts and lines to show links between the concepts. Concept maps have been used both in business and education to focus on the discrete elements of a project or workflow, to demonstrate the interconnections of complex arguments, and to assist in the teaching of virtually any subject matter. Concept maps date as far back as the 1950’s when businesses and government would draw them on large sheets of paper as a way of isolating all the individual components of a system or project. One such concept map was the extensive Mars mission map, created by NASA as an educational and PR tool. Today, digital concept mapping has found a significant home in K-12 education as well as in higher education.
The focus in this Wiki will be on the educational use of digital concepts maps.

The Concept Map called CmapTools
CmapTools is a concept map developed by researchers Joseph Novak at Cornell and Alberto Cañas at the Florida Institute for Human and Machine Cognition. They wanted a more precise way to capture how children’s conceptual understanding in the sciences developed.

With CmapTools, one draws boxes representing concepts or ideas and lines that connect two or more boxes; the lines have a word at their center that explain the relationship between the concepts. The relationship word is usually a verb. The map is also arranged hierarchically, with more general concepts at the top and moving downwards to more specific ones. The map also is supposed to start with a focus question that can be defined when the map is saved. [1] Each node or box can also have a link attached to it that takes one to examples or further detail on that concept (e.g., a website, a video or video, another concept map). A concept map then is meant to display in an easy to read format a comprehensive list of the ideas and relations between them that define the content of a certain issue or question.
CmapTools is a freeware that can be downloaded and installed for the PC, MAC, Linux, and Solaris. Most computers running today would meet its hardware requirements. It also is embedded in a rather substantial network infrastructure. Users can save their Cmap’s locally, and also upload them to Cmap servers, where other users throughout the world can see them as well as modify them, if appropriate permissions have been granted. Permissions are granted through a very easy to use parameter screen. Any Cmap can also instantly be converted to a web page, for viewing by those who do not have CmapTools installed, or for displaying the Cmap on one’s own website. The software itself, thus, possesses a narrow learning curve. There is also a learning curve for understanding the concept map theory; more on that below.
Why Concept Maps Work
In developing CmapTools, Novak and Cañas drew upon psychologist David Ausubel and his assimilation theory of learning. Under this theory, learning is defined as the attaching of concepts we currently grasp to new concepts in a process of differentiation and reconciliation: in the process, people see how the new concepts are both different from and at the same time related to other concepts. The process of making these distinctions makes each of the concepts richer, or more integrative, as each concept now becomes more precise. Learning, Ausubel also said, occurs best when it is tied into what is already known. Finally, Ausubel also said that we learn best when we think of ideas embedded in their total context: the general ones on the same page as the specific ones. [2]
Concept maps (and the other mapping tools we shall talk about below) work because they make a set of ideas and relationships visible or explicit. When students can readily see all the ideas and relationships in a system, they can more easily understand them, relate them to each other, modify or revise them, and also remember them. In short, this is the kind of thing that promotes deep learning as opposed to surface learning. Concept maps also assist greatly in reducing cognitive load: with all the ideas, relationships, and propositions laid out on one page (instead of being embedded in paragraphs of prose), limited memory resources are freed up for more productive work. Finally, maps also serve retention and processing by way of something called iconic memory enhancement and also, possibly, by dual coding. Iconic memory is the mind’s ability to retain cognitive material when it is laid out by way of visual cues. Dual coding refers to the heightened retention that is said to occur when the mind is presented discrete units that are also arranged hierarchically [3]
Sample Activities: Using CmapTools in Education
Before using CmapTools in any educational endeavor, the creators of the tool suggest following these guidelines:
1) remember that maps are always an adjunct to a lesson plan; the map is not the course of study itself: employ maps in the context of your total lesson plan, using them to follow-up, review, and extend a lesson plan and classroom activities. 2) always define a quantifiable focus question (i.e., not just a topic) which the concept map will then explicate; 3) provide the student with between 10 and 15 concepts that may or not be used in the final map (these concepts are placed in what is called the “parking lot”) 4) provide the student with the above concepts in hierarchical order or order of importance; 5) provide one or two example links off any concept to show what these look like; 6) have the student start building a map by tying concepts together with linking words that are as precise as possible and which are drawn on the map from general to specific. Important Note: Let the student know that they do not have to think of the concepts in this order (interacting back and forth between general and specific on a map is one of the advantages of CmapTools); 7) have the student look for links between different domains of knowledge on the map; 8) have the student share and think about modifying the map.
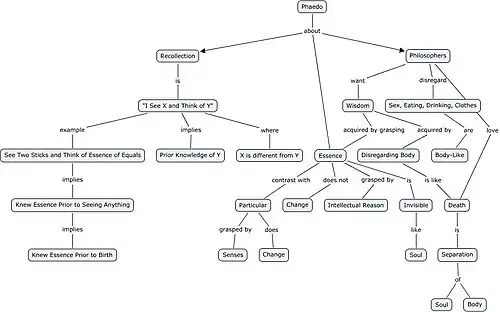
There seem to be no inherent limits on what subject matter a concept map can address or supplement. They can range in discipline from physics (“How a nuclear fission power plant works in some part” or “How one part of the propulsion system of the space shuttle works”) to astronomy (“How the Mars mission defined the parameters of the search for life past and present on the red planet”) to philosophy and history (“What Plato’s Phaedo says about the source of knowledge”).



CmapTools can and has been used profitably by teachers in the following ways:
• For pre-testing and development of a lesson plan: here students are asked to create a map on a question relating to some part of a lesson plan and the teacher then can ascertain something about the prior or prerequisite knowledge of the students and thereby integrate the new material with what students already know.
• For post-testing or assessment/evaluation: maps might be used to compare what students have learned during the course of a lesson. In doing evaluation, teachers can compare a student’s final concept map with a teacher or expert map or with the student’s own pre-test map. Criteria for comparison (using a different concept mapping tool) have nicely, but still somewhat tentatively, been described by one group of researchers [4]
• Use CmapTools in the form of a “knowledge soup.” These are connected maps that allow students to discuss parts of their maps that have not yet been published. Students usually work in groups of two in a classroom and then chat/discuss via a Cmap interface with other students in the same class or afar about some concepts they contemplate publishing. Students can scaffold each other and the teacher can also focus attention on individuals, making evaluation easier.

• Related to the point above, CmapTools can be used as a tool of collaboration. As a kind of advance organizer for creating one’s own map, students can search the vast number of Cmaps in CmapTools’s network. The search engine seems adequate enough to find material based on keywords. Also, as students create their own maps, they can study the maps of others similar to their own, where they may find additional nodes that supplement theirs or parts of the map in need of revision. Later, the other maps that are somewhat different from theirs may assist students in grasping breadth of knowledge. CmapTools also has tools that allow for discussion and comment/annotation on maps. Such interaction all goes on in a non-threatening way because contributions to maps are anonymous.
Other sample activities, mostly with relevance to higher education settings, have been suggested:
• Analyze course readings in a concept map. Here, the authors suggest that the readings should be completed before the map is constructed. Such maps can demonstrate what the student understood about the readings.
• Use a concept map to brainstorm or lay out a research paper. Here, students are given a focus question, but otherwise asked to start from scratch in the planning of the paper or experiment. One researcher has seen very impressive results using CmapTools for outlining a paper. [5]
• Use concept maps to relate theory to practice. In some fields, it can be particularly difficult to go from theory to practice. The authors provide as an example medical students drawing concept maps that link the origin and processes of a disease with the treatment plans for it.
The Transformative Potential of CmapTools
Mezirow developed the theory of transformative learning more than a decade ago, but it has gained new appreciation among educators today. In short, transformative learning theory refers to the way that human beings, through some unexpected or new way of looking at something, “become aware of their own limited or distorted views” [6] This also can involve opening oneself to new perspectives on a topic or finding new ways to derive meaning from the world. Cranston remarks that we expect things to happen as they always have in the world; if we failed at articulating something well or understanding it in the past, we expect that we shall again. The transformation takes place when, through some teaching strategy or some tool, we as learners make over our learning processes. This transformation can involve some or all of the following: a) reflecting upon assumptions about a topic or subject field we never knew we had, in the form of seeing where they came from as well as seeing the consequences of holding them; b) articulating these same assumptions; c) becoming open emotionally and intellectually to viewpoints other than our own; and d) engaging in dialogue where we are open to real grappling with the other’s position and with real change. In a word, transformative learning has to do with positioning learners to do much more efficiently what has always been a part of their intellectual and social makeup anyway—make their learning about the world their own. Another way of saying it is that the transformative strategy or tool becomes an extension of the student in pursuit of the best kind of learning of which they are capable. One last point to add, however, is that this kind of true or meaningful learning remains, and always shall remain, a choice by the student. Students can be poised for it, but nevertheless still have the choice to pursue it or not.
Certain software applications can be more transformative than others. These applications possess some or all of the following qualities: they are flexible, meaning they can be used in a variety of environments and tasks, they afford the opportunity for critical self-reflection, they provide open channels for collaboration and social interaction, they support original ways to solve a problem, and they are accessible, meaning they are free or inexpensive, run on any digital devices, and are relatively easy to learn and use. The latter element is transformative too because the easier software is to install and use, the more it can become integrated with the intellectual and social equipment human beings already possess.
Many would agree that CmapTools is a transformative application. It is transformative in the ways that it lays bear the constituent elements of our ideas about a topic or question, poising us to reflect upon and/or articulate what we think about the question or what the final consequences of such ideas might be, or even what might be various ways to modify such parts of our ideas or arguments. It is also transformative by way of the collaborative capabilities: it can open us up to the views of others (indeed, from all over the planet), where such views can then disorient us and ultimately widen and broaden our views. With regard to collaboration, the student can also be poised to interact more honestly and with less trepidation due to the anonymous nature of the contributions to Cmaps. More introverted students can especially be helped by this feature. Finally, it can transform in being a tool that possesses a narrow learning curve and a cost that blocks no student from using it in any setting (e.g., using it at home). One last point to make is that CmapTools cannot transform in every way: as Jonassen points out, CmapTools does not allow for acting on revisions to one’s ideas; a combination concept mapping and modeling tool like Stella would serve this kind of meaningful learning in a better way.
Other Kinds of Mapping Tools
One website today lists no less than 45 different applications, variously referred to as concept maps, diagramming tools, argument maps, mind mapping tools, and outliner tools (www.phil.cmu.edu/projects/argument_mapping/ ). Each of these have similarities, but also have distinctive differences that might make them better suited to a particular kind of learning exercise. Some have more relevance to business fields (e.g., project planning) than to education. They can range from the mind map, which is supposed to be more of a free association exercise that ends up being much less linear and lacking in generality than concept maps all the way to the argument map, which has a strict hierarchical structure and a low degree of generality. [7]
Argument Maps

The argument map has the advantage of using built in tools for representing the parts of an inferential argument. Contentions are represented by a green color, objections by red, and rebuttals by various other colors. Also the colors have different shades or saturations based on how strong the creator deems them to be. There are also other objects that might define the strength factors of each separate contention—such as checkmarks for accepted premises, question marks for uncertainty, and X’s for rejected premises. There are also different icons to represent the “basis objects” for each premise/co-premise—such as expert opinion, statistical data, publication, and example. Benefits of argument maps center upon the same kinds of things concept maps do for us: isolate missed premises, reduce cognitive load, and enhance retention. Argument maps are a more recent development, but there has been some research showing a significant jump in critical thinking skills[8]after students used one such tool called Rationale It is true that, with some modification, a concept map might be able to do some of the same things an argument map can do (e.g., if more text were placed inside each node box and the link labels removed and color coding added). However, the concept map might then lose the functionality for which it was originally created. The distinctives of an argument map have to do with following the path of an inferential argument, from the initial contention down through the premise and co-premises, down through to supporting claims that are said to support the premises, down on through to the foundation that supports the claims and therefore the conclusion—i.e., self-evident principles, examples, the expert opinion, statistical data, etc. Concept maps are not intended to display arguments, but rather all the ideas and their relations to one another in a system; that is why very little is meant to go inside a concept node box, unlike the boxes of an argument map. The concept map is meant to do something much less specific than an argument map.
Argument maps also have limitations, however. They presently do not have any function built into them that assists the student or thinker in distinguishing fallacious reasoning from valid reasoning. In general, as Davies points out, the argument map will end up having much less relevance to educational settings because before students even begin to put together an argument, they need to define things that surround the larger context of that argument, such as the scope of the argument or the effect of cultural changes on both the premises and objections to the argument. In sum, concept maps will likely be used more generally in education (and even as precursors to making an argument map), with argument maps being confined to philosophy or speech and rhetoric classes.
External Links
Austhink Home Page The people who make Rationale.
Comprehensive list of mapping tools
Home Page of Inspiration, a concept-mapping tool One of the more popular concept mapping tools; compare here with CmapTools
Article about using concept maps in evaluation/assessment
Concept Resource Guide A page about kinds of concept maps and their implementation
Concept Maps vs. Web Pages for Information Searching and Browsing Article by Cañas, et. al. on how concept maps can be a better educational experience for online research than general Internet searches.
Field tested assessment guide Article on how one school uses CmapTools and concept maps for classroom Assessment
IHMC CmapTools - Creating Concepts and Propositions YouTube video
Concept Mapping: How to Start Your Term Paper Research YouTube video
Examples of concept maps used in one sciences classroom
References
- ↑ Novak & Cañas (2006). The origins of the concept mapping tools…Information Visualization Journal, 5(3).
- ↑ Novak & Cañas (2008). The theory underlying concept maps and how to construct them. Available at http://cmap.ihmc.us/Publications/ResearchPapers/TheoryUnderlyingConceptMaps.pdf .
- ↑ Davies, W. M. (2008). Concept mapping, mind mapping, and argument mapping: what are the differences? Retrieved from ERIC, 4/11/09.
- ↑ O’Donnell, Dansereau, and Hall, (2002). Knowledge maps as scaffolds for cognitive processing. Educational Psychology Review, 14(1).
- ↑ Anderson-Inman & Horney, (1996). Computer-based concept mapping: Enhancing literacy with tools for visual thinking. Journal of Adolescent and Adult Literacy, 40(4).
- ↑ Cranston. (2002). Teaching for transformation. Retrieved from ERIC, 4/12/09.
- ↑ Davies, W. M. (2008).
- ↑ Twardy indicates a gain of 0.72 standard deviations between pre-tests and post-tests on something called the California Test of Critical Thinking Skills as over against the control group. Twardy, C. (2004). Argument maps improve critical thinking. Teaching Philosophy 27(1).