Problem R2.1
Part 1
Problem Statement
Given the two roots and the initial conditions:


Find the non-homogeneous L2-ODE-CC in standard form and the solution in terms of the initial conditions and the general excitation
.
Consider no excitation:

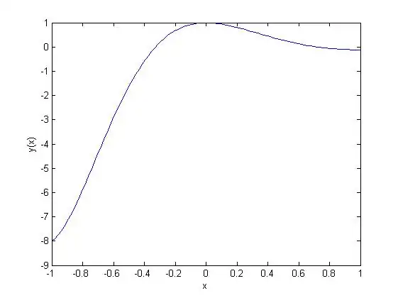
Plot the solution
Solution
Characteristic Equation:


Non-Homogeneous L2-ODE-CC

Homogeneous Solution:


Since there is no excitation,


Substituting the given initial conditions:




Solving these two equations for
and
yields:
Final Solution

Part 2
Problem Statement
Generate 3 non-standard (and non-homogeneous) L2-ODE-CC that admit the 2 values in (3a) p.3-7 as the 2 roots of the corresponding characteristic equation.
Solutions






--Egm4313.s12.team11.gooding 02:01, 7 February 2012 (UTC)
Report 2, Problem 2
Problem Statement
Find and plot the solution for the homogeneous L2-ODE-CC

with initial conditions
,and
Characteristic Equation
Homogeneous Solution
The solution to a L2-ODE-CC with real double root is given by
First initial condition
Second initial condition
The solution to our L2-ODE-CC is
Plot
Egm4313.s12.team11.imponenti 00:30, 8 February 2012 (UTC)
Problem R2.3
Problem Statement (K 2011 p.59 pb. 3)
Find a general solution. Check your answer by substitution.
Given
Solution
We can write the above differential equation in the following form:
Let
The characteristic equation of the given DE is
Now, in order to solve for
, we can use the quadratic formula:
Therefore, we have:
and
Thus, we have found that the general solution of the DE is actually:
Check:
To check if
is indeed the solution of the given DE, we can differentiate the
what we found to be the general solution.
Substituting the values of
and
in the given equation, we get:
and thus:
Therefore, the solution of the given DE is in fact:
Problem Statement (K 2011 p.59 pb. 4)
Find a general solution to the given ODE. Check your answer by substituting into the original equation.
Given
Solution
The characteristic equation of this ODE is therefore:
Evaluating the discriminant:

Therefore the equation has two complex conjugate roots and a general homogenous solution of the form:

Where:
And finally we find the general homogenous solution:
Check:
We found that:
Differentiating
to obtain
and
respectively:
Substituting these equations into the original ODE yields:
Therefore, the solution is correct.
--Gonzalo Perez
Problem R2.4
K 2011 p.59 pb. 5
Problem Statement
Find a general solution to the given ODE. Check your answer by substituting into the original equation.
Given
Solution
The characteristic equation of this ODE is therefore:

Evaluating the discriminant:

Therefore the equation has a real double root and a general homogenous solution of the form:
[1]
And finally we find the general homogenous solution:
Checking:
We found that:
Differentiating
to obtain
and
respectively:
And,
Substituting these equations into the original ODE yields:
Therefore this solution is correct.
- ↑ Kreyszig 2011, p.54-57.
K 2011 p.59 pb. 6
Problem Statement
Find a general solution to the given ODE. Check your answer by substituting into the original equation.
Given
Solution
Initially we modify the original ODE to put it in the form of a second-order homogenous linear ODE with constant coefficients:
Dividing both sides by 10:
The characteristic equation of this ODE is now therefore:

Evaluating the discriminant:

Therefore the equation has a real double root and a general homogenous solution of the form:
[1]
And finally we find the general homogenous solution:
Checking:
We found that:
Differentiating
to obtain
and
respectively:
And,
Substituting these equations into the original ODE yields:
Therefore this solution is correct.
- ↑ Kreyszig 2011, p.54-57.
Report 2, Problem 2.5
Problem Statement
Problem 2.5 Find an Ordinary Differential Equation.
Use
for the given basis.
ODE Solutions
Two Real Roots: 
Double Real Roots:
Reverse Engineering

Case 1: 


Case 2: 

Problem Solutions
R2.5 K2011 p.59 pbs.16



ODE Form:

R2.5 K2011 p.59 pbs.17



ODE Form:

Created by [Daniel Suh] 20:57, 7 February 2012 (UTC)
Problem 2.6
Solved by: Andrea Vargas
Problem Statement
For the following spring-dashpot-mass system (in series) find the values for the parameters
knowing that the system has the double real root
Solution
Previously, we have derived the following equation for such a system:
(From Sec 1 (d), (3) p.1-5)

We can write this equation in standard form by diving through by
:

Here, we can take the coefficients of
and
as
and
:

Next,considering the double real root:

We can find the characteristic equation to be:

Which is in the form:

Then, we know that
and
:
Setting
and
from the first equation equal to these, we obtain:
Clearly, there is an infinite amount of solutions to this problem because we have 2 equations but 3 unknowns. This can be solved by fixing one of the values and finding the other two.
Example of Solution
An example of fixing one of the constants to find the other two is provided here. By solving the simple equations above, we can illustrate how to find
. We had:

If we fix the mass to
. We find:


Then,


Finally, we obtain:
--Andrea Vargas 21:44, 7 February 2012 (UTC)
Problem 2.7: McLaurin Series
Problem Statement
- Develop the McLaurin Series (Taylor Series at t=0) for

Solution






--Egm4313.s12.team11.arrieta 17:07, 6 February 2012 (UTC)
Problem R2.8
Problem Statement
Find a general solution. Check your answer by substitution.
Problem 8

Let:

Characteristic Equation

Using the quadratic equation to find roots we get:


Therefore:

Check By Substitution



Substituting
into the original equation, the result is

Problem 15

Let: 
Characteristic Equation

Using the quadratic equation to find roots we get:


Therefore:

Check By Substitution



Substituting
into the original equation, the result is

Egm4313.s12.team11.gooding 03:41, 7 February 2012 (UTC)
Report 2, Problem 9
Problem Statement
Find and plot the solution for the L2-ODE-CC corresponding to
with
and initial conditions
,
In another figure, superimpose 3 figs.:(a)this fig. (b) the fig. in R2.6 p.5-6, and (c) the fig. in R2.1 p.3-7
Quadratic Equation
with
Homogeneous Solution
The solution to a L2-ODE-CC with two complex roots is given by
where
Solving for A and B
first initial condition
second initial condition
so the solution to our L2-ODE-CC is
Solution to R2.6
After solving for the constants
and
we have the following homogeneous equation
Characteristic Equation and Roots
We have a real double root
Homogeneous Solution
We know the homogeneous solution to a L2-ODE-CC with a double real root to be
Assuming object starts from rest
,
Plugging in
and applying our first initial condition
Taking the derivative and applying our second condition
Giving us the final solution
Plots
Solution to this Equation
Superimposed Graph
Our solution:
shown in blue
Equation for fig. in R2.1 p.3-7:
shown in red
Equation for fig. in R2.6 p.5-6:
shown in green
Egm4313.s12.team11.imponenti 03:38, 8 February 2012 (UTC)