Report 4
R4.1
Question
For the series shown in the notes on p. 7-20
Obtain the equations for the coefficients of
,
,
,
,
Then, set up the coefficient matrix A for the general case with the coefficients obtained.
Solution
For j=0:
(1)
For j=1:
(2)
For j=2:
(3)
For j=n-2:
(4)
For j=n-1:
(5)
For j=n:
(6)
Setting up the A matrix using equations (1)-(6):
Author
Solved and uploaded by Joshua House
Proofread by David Herrick
R 4.2
Question
Consider the L2-ODE-CC(5) p.7b-7 with sin x as excitation:
and with the initial conditions
Part 1
Use the Taylor series for
in (1)p6-4 to reproduce the figure on p7-24
Part 2
Let
be the particular soln corresponding to the excitating
:
Let
be the truncated Taylor series of sin x :
Let
be the overall soln for the L2-ODE-CC corresponding to (2)-(3) p.7-26 :
with the same initial conditions (3b)p.3-7.
Find the
for n = 3, 5, 9; plot these solns for x in the interval [0,4π].
Part 3
Use the particular soln in K 2011 p.82 Table 2.1 to find the exact overall soln y(x) and plot it in the above figure to compare with
for n = 3, 5, 9.
Solution
Part 1
Part 2
To solve the non-homogeneous ODE we have to solve the homogeneous ODE and find any solution of
. Using the method of undetermined coefficients, specifically the basic rule, where r(x) is in one of the functions in the first column in Table 2.1 K 2011 p. 82 and choose the
in the same line and determine its undetermined coefficients by substituting
and its derivatives.
For an excitation
n = 3
n = 5
n = 9
The term in
that will be used will be
For n = 3
For n = 5
For n = 9
The homogeneous solution for y will be in the form of
Plugging
into the original equation will give the following:
For n = 3
For n = 5
For n = 9
Equating the coefficients of
on both sides
For n = 3
Now plugging in the particular and homogeneous equation
and solving for the initial conditions.
This gives constant values of
For n = 3 Final solution is:
For n = 5
Equating the coefficients
Now plugging in the particular and homogeneous equation
and solving for the initial conditions.
This gives constant values of
For n = 5 the final solution is
For n = 9
Equating the coefficients
Now plugging in the particular and homogeneous equation
and solving for the initial conditions.
This gives constant values of
For n = 9 the final solution is
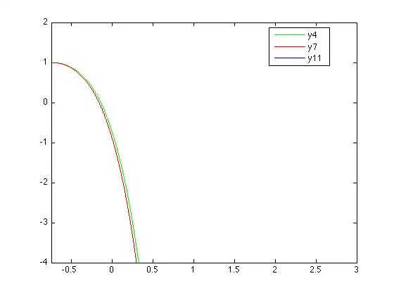
Part 3
The table 2.1 from K 2011 p.82 illustrates that for the method of undetermined coefficients for an r(x) term in the form of:
r(x) = k sin(ωx)
Then the choice for
would be:
K cos(ωx) + M sin(ωx)
The homogeneous solution for y will be in the form of
with roots of 2 and 1 derived from
Plugging in the derivatives for the particular solution into the original equation gives:
where
Combining the particular and homogeneous solution of y gives the following:
Solving for the initial conditions where
This gives the final solution:
From the figure it is barely discernible between this figure and the figure above it in part two. The final solution for y in part three is very similar if not approximately identical to the lower curve in the figure in part two.
Author
This problem was solved and uploaded by Michael Wallace
R 4.3
Question
Consider the L2-ODE-CC:
Where
with initial conditions
Part 1
Develop
in Taylor series about x(hat) = 0 to reproduce the figure in the notes on p. 7-25.
Part 2
Let
be the truncated Taylor series with n terms -- which is also the highest degree of the Taylor (power) series -- of
.
Find
for n = 4, 7, and 11 such that:
Plot
for n = 4,7,11 for x in
Part 3
Use the matlab command ODE45 to integrate numerically the same function with the same initial conditions to obtain
. Then plot
in the same figure with
Solution
Part 1
The formula to develop the Taylor Series about x(hat) = 0 is given by:
Using the function
we get:
Plugging in 0, the first few terms become:
The pattern of this expression can be represented by the Taylor series:
Part 2
First, the homogenous solution to the differential equation is given by:
Therefore,
for
is given by the truncated Taylor series of 4 terms:
Therefore,
For this solution, with n = 4, the coefficient matrix is set up like:
Therefore, the matrix solution with n = 4, a = -3, and b = 2 is:
Solving by back substitution we get:
Plugging in the initial conditions we get:
for
is given by the truncated Taylor series of 7 terms:
Therefore:
For this solution, with n = 7, the coefficient matrix is set up like:
Therefore, the matrix solution with n = 7, a = -3, and b = 2 is:
Solving by back substitution we get:
Since the homogeneous solution remains the same:
Plugging in the initial conditions we get:
The image below demonstrates the general matrix for n=11 and the matrix with values filled in:
for
is given by the truncated Taylor series of 11 terms:
Therefore,
Solving by back substitution we get:
Since the homogeneous solution remains the same:
Plugging in the initial conditions we get:
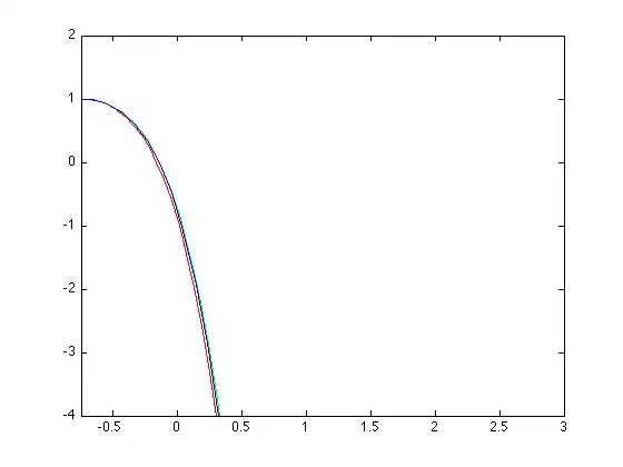
Part 3
Matlab Code:
function yp = F(t,y)
yp = zeros(2,1);
yp(1) = y(2);
yp(2) = log(t+1) + 3*y(2)-2*y(1);
end
[t,y] = ode45('F',[-.75,3],[1,0]);
plot(x,y4,'g',x,y7,'r',x,y11,'y',t,y(:,1),'b')
axis([-0.75 3 -4 2])
Author
Part 2 n=7 and n =11 were solved and uploaded by Cameron North.
Part 1 and Part 2 n = 4 was solved and uploaded by David Herrick
R 4.4
Question
Part 1
Find n sufficiently high so that
do not differ from the numerical solution by more than
at 
Part 2
Develop log(1+x) in Taylor series about
. Plot the results.
Part 3
Find
for n=4,7,11, such that
for x in [0.9,3] with the initial conditions found in Part 1. Plot the results.
Part 4
Use the matlab command 'ode45' to integrate numerically (5) p.7b-7 with (1) p.7-28 and the initial conditions
to obtain the numerical solution for
.
Plot
in the same figure with
Solution
Part 1
With MATLAB, a program was used to iteratively add terms into the taylor series of
. Until the error between the exact answer and the series was less than
., more terms were added.


for the error to be of a magnitude of
. The error found:
9.7422e-005
With a very similar process for
.


for the error to be of a magnitude of
. The error found:
9.3967e-005
Part 2
The formula to develop the Taylor Series about
is given by:
Using the function
for n=11 we get:
Plugging in x=1 up to n=4, and using the formula for developing the Taylor Series, we get
:
,
Then we do the same for n=7 terms to get
:
And finally for
:
Plotting the functions:
Matlab code:
x=-3:0.2:6;
y = log(1+x);
y4 = log(2) + (x-1)/2 - (x-1).^2/8 + (x-1).^3/24 - (x-1).^4/64;
y7 = log(2) + (x-1)/2 - (x-1).^2/8 + (x-1).^3/24 - (x-1).^4/64 + (x-1).^5/160 - (x-1).^6/384 + (x-1).^7/896;
y11 = log(2) + (x-1)/2 - (x-1).^2/8 + (x-1).^3/24 - (x-1).^4/64 + (x-1).^5/160 - (x-1).^6/384 + (x-1).^7/896 - (x-1).^8/2048 + (x-1).^9/4608 - (x-1).^(10)/10240 + (x-1).^(11)/22528;
plot(x,y, x,y4, x,y7, x,y11)
hleg1 = legend('log(1+x)','n=4','n=7','n=11');
Graph:
Convergence is in the domain [-1.5,4].
Part3
For n=4
is:
,
Plugging the equations into the above ODE will give matrices like the following:

The unknown vector
can be solved by forward substitution,
with MATLAB to do the calculations:
Particular and general solution
,
:
Then with the Initial Conditions,
For n=7
is:
The same process used when solving when n=4 is used to construct a matrix equation for n=7:

Using MATLAB to solve for the unknown vector
:
Particular and general solutions
,
:
With the initial conditions:
For n=11
is:
Creating another matrix system and solving for the unknown vector
:
Particular and general solutions
,
:
With initial conditions:
plot:
Part 4
The initial condition equation is:
The initial conditions are:
To solve the problem, we first convert the 2nd order differential equation into two 1st order differential equations. The initial 2nd order then turns into these two equations:
Taking the derivatives, we find that:
with the new initial conditions as:
Now, we create a MATLAB function, "F", that will return a vector-valued function. We do this with the following function:
function yp=F(x,y)
yp=zeros(2,1);
yp(1)=y(2);
yp(2)=-2*y(1)-3*y(2)+log(1+x);
We now incorporate the function into a simple MATLAB program which will calculate the results:
EDU>> [x,y]=ode45('F',[0,5],[39,74]);
EDU>> plot(y(:,1),y(:,2))
This generates the following graph of
:
Now we solve the initial value problem by hand to find y(x):
First, convert to the characteristic equation:
The excitation factor of ln(1+x) does not yield any useful value for
since the integral is nonelementary. Therefore, the final solution for y(x) with what is know is simply:
Graphing both solutions on the same graph yields the following:
MATLAB code: EDU>> z = 4*exp(x) + 25*exp(2*x)
plot(y(:,1),y(:,2),y(:,1),z)
Author
Contribution Summary
Problem 1 was solved and uploaded by Joshua House 15:34, 13 March 2012 (UTC)
Problem 2 was solved by Mike Wallace
Problem 3 part 2 was solved by John North and parts 1 and 3 were solved by David Herrick
Problem 4 part 1 and part of part3 were solved and uploaded by Derik Bell, parts 2 and 3 were solved by Radina Dikova, and part 4 was solved by William Knapper