Development of the nervous system
| This article is part of a series on the |
| Development of organ systems |
|---|
The development of the nervous system, or neural development (neurodevelopment), refers to the processes that generate, shape, and reshape the nervous system of animals, from the earliest stages of embryonic development to adulthood. The field of neural development draws on both neuroscience and developmental biology to describe and provide insight into the cellular and molecular mechanisms by which complex nervous systems develop, from nematodes and fruit flies to mammals.
Defects in neural development can lead to malformations such as holoprosencephaly, and a wide variety of neurological disorders including limb paresis and paralysis, balance and vision disorders, and seizures,[1] and in humans other disorders such as Rett syndrome, Down syndrome and intellectual disability.[2]
Vertebrate brain development

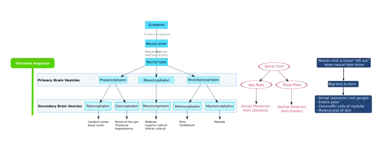
The vertebrate central nervous system (CNS) is derived from the ectoderm—the outermost germ layer of the embryo. A part of the dorsal ectoderm becomes specified to neural ectoderm – neuroectoderm that forms the neural plate along the dorsal side of the embryo.[3][4] This is a part of the early patterning of the embryo (including the invertebrate embryo) that also establishes an anterior-posterior axis.[5][6] The neural plate is the source of the majority of neurons and glial cells of the CNS. The neural groove forms along the long axis of the neural plate, and the neural plate folds to give rise to the neural tube.[7] This process is known as neurulation.[8] When the tube is closed at both ends it is filled with embryonic cerebrospinal fluid.[9] As the embryo develops, the anterior part of the neural tube expands and forms three primary brain vesicles, which become the forebrain (prosencephalon), midbrain (mesencephalon), and hindbrain (rhombencephalon). These simple, early vesicles enlarge and further divide into the telencephalon (future cerebral cortex and basal ganglia), diencephalon (future thalamus and hypothalamus), mesencephalon (future colliculi), metencephalon (future pons and cerebellum), and myelencephalon (future medulla).[10] The CSF-filled central chamber is continuous from the telencephalon to the central canal of the spinal cord, and constitutes the developing ventricular system of the CNS. Embryonic cerebrospinal fluid differs from that formed in later developmental stages, and from adult CSF; it influences the behavior of neural precursors.[9] Because the neural tube gives rise to the brain and spinal cord any mutations at this stage in development can lead to fatal deformities like anencephaly or lifelong disabilities like spina bifida. During this time, the walls of the neural tube contain neural stem cells, which drive brain growth as they divide many times. Gradually some of the cells stop dividing and differentiate into neurons and glial cells, which are the main cellular components of the CNS.[4] The newly generated neurons migrate to different parts of the developing brain to self-organize into different brain structures. Once the neurons have reached their regional positions, they extend axons and dendrites, which allow them to communicate with other neurons via synapses. Synaptic communication between neurons leads to the establishment of functional neural circuits that mediate sensory and motor processing, and underlie behavior.[11]

Induction
During early embryonic development of the vertebrate, the dorsal ectoderm becomes specified to give rise to the epidermis and the nervous system; a part of the dorsal ectoderm becomes specified to neural ectoderm to form the neural plate which gives rise to the nervous system.[3][12] The conversion of undifferentiated ectoderm to neuroectoderm requires signals from the mesoderm. At the onset of gastrulation presumptive mesodermal cells move through the dorsal blastopore lip and form a layer of mesoderm in between the endoderm and the ectoderm. Mesodermal cells migrate along the dorsal midline to give rise to the notochord that develops into the vertebral column. Neuroectoderm overlying the notochord develops into the neural plate in response to a diffusible signal produced by the notochord. The remainder of the ectoderm gives rise to the epidermis. The ability of the mesoderm to convert the overlying ectoderm into neural tissue is called neural induction.
In the early embryo, the neural plate folds outwards to form the neural groove. Beginning in the future neck region, the neural folds of this groove close to create the neural tube. The formation of the neural tube from the ectoderm is called neurulation. The ventral part of the neural tube is called the basal plate; the dorsal part is called the alar plate. The hollow interior is called the neural canal, and the open ends of the neural tube, called the neuropores, close off.[13]
A transplanted blastopore lip can convert ectoderm into neural tissue and is said to have an inductive effect. Neural inducers are molecules that can induce the expression of neural genes in ectoderm explants without inducing mesodermal genes as well. Neural induction is often studied in Xenopus embryos since they have a simple body plan and there are good markers to distinguish between neural and non-neural tissue. Examples of neural inducers are the molecules noggin and chordin.
When embryonic ectodermal cells are cultured at low density in the absence of mesodermal cells they undergo neural differentiation (express neural genes), suggesting that neural differentiation is the default fate of ectodermal cells. In explant cultures (which allow direct cell-cell interactions) the same cells differentiate into epidermis. This is due to the action of BMP4 (a TGF-β family protein) that induces ectodermal cultures to differentiate into epidermis. During neural induction, noggin and chordin are produced by the dorsal mesoderm (notochord) and diffuse into the overlying ectoderm to inhibit the activity of BMP4. This inhibition of BMP4 causes the cells to differentiate into neural cells. Inhibition of TGF-β and BMP (bone morphogenetic protein) signaling can efficiently induce neural tissue from pluripotent stem cells.[14]
Regionalization
In a later stage of development the superior part of the neural tube flexes at the level of the future midbrain—the mesencephalon, at the mesencephalic flexure or cephalic flexure. Above the mesencephalon is the prosencephalon (future forebrain) and beneath it is the rhombencephalon (future hindbrain).
The alar plate of the prosencephalon expands to form the telencephalon which gives rise to the cerebral hemispheres, whilst its basal plate becomes the diencephalon. The optical vesicle (which eventually become the optic nerve, retina and iris) forms at the basal plate of the prosencephalon.
Patterning
In chordates, dorsal ectoderm forms all neural tissue and the nervous system. Patterning occurs due to specific environmental conditions - different concentrations of signaling molecules
Dorsoventral axis
The ventral half of the neural plate is controlled by the notochord, which acts as the 'organiser'. The dorsal half is controlled by the ectoderm plate, which flanks either side of the neural plate.[15]
Ectoderm follows a default pathway to become neural tissue. Evidence for this comes from single, cultured cells of ectoderm, which go on to form neural tissue. This is postulated to be because of a lack of BMPs, which are blocked by the organiser. The organiser may produce molecules such as follistatin, noggin and chordin that inhibit BMPs.
The ventral neural tube is patterned by sonic hedgehog (Shh) from the notochord, which acts as the inducing tissue. Notochord-derived Shh signals to the floor plate, and induces Shh expression in the floor plate. Floor plate-derived Shh subsequently signals to other cells in the neural tube, and is essential for proper specification of ventral neuron progenitor domains. Loss of Shh from the notochord and/or floor plate prevents proper specification of these progenitor domains. Shh binds Patched1, relieving Patched-mediated inhibition of Smoothened, leading to activation of the Gli family of transcription factors (GLI1, GLI2, and GLI3).
In this context Shh acts as a morphogen - it induces cell differentiation dependent on its concentration. At low concentrations it forms ventral interneurons, at higher concentrations it induces motor neuron development, and at highest concentrations it induces floor plate differentiation. Failure of Shh-modulated differentiation causes holoprosencephaly.
The dorsal neural tube is patterned by BMPs from the epidermal ectoderm flanking the neural plate. These induce sensory interneurons by activating Sr/Thr kinases and altering SMAD transcription factor levels.
Rostrocaudal (Anteroposterior) axis
Signals that control anteroposterior neural development include FGF and retinoic acid, which act in the hindbrain and spinal cord.[16] The hindbrain, for example, is patterned by Hox genes, which are expressed in overlapping domains along the anteroposterior axis under the control of retinoic acid. The 3′ (3 prime end) genes in the Hox cluster are induced by retinoic acid in the hindbrain, whereas the 5′ (5 prime end) Hox genes are not induced by retinoic acid and are expressed more posteriorly in the spinal cord. Hoxb-1 is expressed in rhombomere 4 and gives rise to the facial nerve. Without this Hoxb-1 expression, a nerve similar to the trigeminal nerve arises.
Neurogenesis
Neurogenesis is the process by which neurons are generated from neural stem cells and progenitor cells. Neurons are 'post-mitotic', meaning that they will never divide again for the lifetime of the organism.[11]
Epigenetic modifications play a key role in regulating gene expression in differentiating neural stem cells and are critical for cell fate determination in the developing and adult mammalian brain. Epigenetic modifications include DNA cytosine methylation to form 5-methylcytosine and 5-methylcytosine demethylation.[17][18] DNA cytosine methylation is catalyzed by DNA methyltransferases (DNMTs). Methylcytosine demethylation is catalyzed in several sequential steps by TET enzymes that carry out oxidative reactions (e.g. 5-methylcytosine to 5-hydroxymethylcytosine) and enzymes of the DNA base excision repair (BER) pathway.[17]
Neuronal migration

Neuronal migration is the method by which neurons travel from their origin or birthplace to their final position in the brain. There are several ways they can do this, e.g. by radial migration or tangential migration. Sequences of radial migration (also known as glial guidance) and somal translocation have been captured by time-lapse microscopy.[19]

Radial
Neuronal precursor cells proliferate in the ventricular zone of the developing neocortex, where the principal neural stem cell is the radial glial cell. The first postmitotic cells must leave the stem cell niche and migrate outward to form the preplate, which is destined to become Cajal–Retzius cells and subplate neurons. These cells do so by somal translocation. Neurons migrating with this mode of locomotion are bipolar and attach the leading edge of the process to the pia. The soma is then transported to the pial surface by nucleokinesis, a process by which a microtubule "cage" around the nucleus elongates and contracts in association with the centrosome to guide the nucleus to its final destination.[20]
Radial glial cells, whose fibers serve as a scaffolding for migrating cells and a means of radial communication mediated by calcium dynamic activity,[21][22] act as the main excitatory neuronal stem cell of the cerebral cortex[23][24] or translocate to the cortical plate and differentiate either into astrocytes or neurons.[25] Somal translocation can occur at any time during development.[19]
Subsequent waves of neurons split the preplate by migrating along radial glial fibres to form the cortical plate. Each wave of migrating cells travel past their predecessors forming layers in an inside-out manner, meaning that the youngest neurons are the closest to the surface.[26][27] It is estimated that glial guided migration represents 90% of migrating neurons in human and about 75% in rodents.[28]
Tangential
Most interneurons migrate tangentially through multiple modes of migration to reach their appropriate location in the cortex. An example of tangential migration is the movement of interneurons from the ganglionic eminence to the cerebral cortex. One example of ongoing tangential migration in a mature organism, observed in some animals, is the rostral migratory stream connecting subventricular zone and olfactory bulb.
Axophilic
Many neurons migrating along the anterior-posterior axis of the body use existing axon tracts to migrate along; this is called axophilic migration. An example of this mode of migration is in GnRH-expressing neurons, which make a long journey from their birthplace in the nose, through the forebrain, and into the hypothalamus.[29] Many of the mechanisms of this migration have been worked out, starting with the extracellular guidance cues[30] that trigger intracellular signaling. These intracellular signals, such as calcium signaling, lead to actin[31] and microtubule[32] cytoskeletal dynamics, which produce cellular forces that interact with the extracellular environment through cell adhesion proteins[33] to cause the movement of these cells.
Multipolar
There is also a method of neuronal migration called multipolar migration.[34][35] This is seen in multipolar cells, which in the human, are abundantly present in the cortical intermediate zone. They do not resemble the cells migrating by locomotion or somal translocation. Instead these multipolar cells express neuronal markers and extend multiple thin processes in various directions independently of the radial glial fibers.[34]
Neurotrophic factors
The survival of neurons is regulated by survival factors, called trophic factors. The neurotrophic hypothesis was formulated by Victor Hamburger and Rita Levi Montalcini based on studies of the developing nervous system. Victor Hamburger discovered that implanting an extra limb in the developing chick led to an increase in the number of spinal motor neurons. Initially he thought that the extra limb was inducing proliferation of motor neurons, but he and his colleagues later showed that there was a great deal of motor neuron death during normal development, and the extra limb prevented this cell death. According to the neurotrophic hypothesis, growing axons compete for limiting amounts of target-derived trophic factors and axons that fail to receive sufficient trophic support die by apoptosis. It is now clear that factors produced by a number of sources contribute to neuronal survival.
- Nerve Growth Factor (NGF): Rita Levi Montalcini and Stanley Cohen purified the first trophic factor, Nerve Growth Factor (NGF), for which they received the Nobel Prize. There are three NGF-related trophic factors: BDNF, NT3, and NT4, which regulate survival of various neuronal populations. The Trk proteins act as receptors for NGF and related factors. Trk is a receptor tyrosine kinase. Trk dimerization and phosphorylation leads to activation of various intracellular signaling pathways including the MAP kinase, Akt, and PKC pathways.
- CNTF: Ciliary neurotrophic factor is another protein that acts as a survival factor for motor neurons. CNTF acts via a receptor complex that includes CNTFRα, GP130, and LIFRβ. Activation of the receptor leads to phosphorylation and recruitment of the JAK kinase, which in turn phosphorylates LIFRβ. LIFRβ acts as a docking site for the STAT transcription factors. JAK kinase phosphorylates STAT proteins, which dissociate from the receptor and translocate to the nucleus to regulate gene expression.
- GDNF: Glial derived neurotrophic factor is a member of the TGFb family of proteins, and is a potent trophic factor for striatal neurons. The functional receptor is a heterodimer, composed of type 1 and type 2 receptors. Activation of the type 1 receptor leads to phosphorylation of Smad proteins, which translocate to the nucleus to activate gene expression.
Synapse formation
Neuromuscular junction
Much of our understanding of synapse formation comes from studies at the neuromuscular junction. The transmitter at this synapse is acetylcholine. The acetylcholine receptor (AchR) is present at the surface of muscle cells before synapse formation. The arrival of the nerve induces clustering of the receptors at the synapse. McMahan and Sanes showed that the synaptogenic signal is concentrated at the basal lamina. They also showed that the synaptogenic signal is produced by the nerve, and they identified the factor as Agrin. Agrin induces clustering of AchRs on the muscle surface and synapse formation is disrupted in agrin knockout mice. Agrin transduces the signal via MuSK receptor to rapsyn. Fischbach and colleagues showed that receptor subunits are selectively transcribed from nuclei next to the synaptic site. This is mediated by neuregulins.
In the mature synapse each muscle fiber is innervated by one motor neuron. However, during development, many of the fibers are innervated by multiple axons. Lichtman and colleagues have studied the process of synapses elimination.[36] This is an activity-dependent event. Partial blockage of the receptor leads to retraction of corresponding presynaptic terminals. Later they used a connectomic approach, i.e., tracing out all the connections between motor neurons and muscle fibers, to characterize developmental synapse elimination on the level of a full circuit. Analysis confirmed the massive rewiring, 10-fold decrease in the number of synapses, that takes place as axons prune their motor units but add more synaptic areas at the NMJs with which they remain in contact.[37]
CNS synapses
Agrin appears not to be a central mediator of CNS synapse formation and there is active interest in identifying signals that mediate CNS synaptogenesis. Neurons in culture develop synapses that are similar to those that form in vivo, suggesting that synaptogenic signals can function properly in vitro. CNS synaptogenesis studies have focused mainly on glutamatergic synapses. Imaging experiments show that dendrites are highly dynamic during development and often initiate contact with axons. This is followed by recruitment of postsynaptic proteins to the site of contact. Stephen Smith and colleagues have shown that contact initiated by dendritic filopodia can develop into synapses.
Induction of synapse formation by glial factors: Barres and colleagues made the observation that factors in glial conditioned media induce synapse formation in retinal ganglion cell cultures. Synapse formation in the CNS is correlated with astrocyte differentiation suggesting that astrocytes might provide a synaptogenic factor. The identity of the astrocytic factors is not yet known.
Neuroligins and SynCAM as synaptogenic signals: Sudhof, Serafini, Scheiffele and colleagues have shown that neuroligins and SynCAM can act as factors that induce presynaptic differentiation. Neuroligins are concentrated at the postsynaptic site and act via neurexins concentrated in the presynaptic axons. SynCAM is a cell adhesion molecule that is present in both pre- and post-synaptic membranes.
Assembly of neural circuits
The processes of neuronal migration, differentiation and axon guidance are generally believed to be activity-independent mechanisms and rely on hard-wired genetic programs in the neurons themselves. Research findings however have implicated a role for activity-dependent mechanisms in mediating some aspects of these processes such as the rate of neuronal migration,[38] aspects of neuronal differentiation[39] and axon pathfinding.[40] Activity-dependent mechanisms influence neural circuit development and are crucial for laying out early connectivity maps and the continued refinement of synapses which occurs during development.[41] There are two distinct types of neural activity we observe in developing circuits -early spontaneous activity and sensory-evoked activity. Spontaneous activity occurs early during neural circuit development even when sensory input is absent and is observed in many systems such as the developing visual system,[42][43] auditory system,[44][45] motor system,[46] hippocampus,[47] cerebellum[48] and neocortex.[49]
Experimental techniques such as direct electrophysiological recording, fluorescence imaging using calcium indicators and optogenetic techniques have shed light on the nature and function of these early bursts of activity.[50][51] They have distinct spatial and temporal patterns during development[52] and their ablation during development has been known to result in deficits in network refinement in the visual system.[53] In the immature retina, waves of spontaneous action potentials arise from the retinal ganglion cells and sweep across the retinal surface in the first few postnatal weeks.[54] These waves are mediated by neurotransmitter acetylcholine in the initial phase and later on by glutamate.[55] They are thought to instruct the formation of two sensory maps- the retinotopic map and eye-specific segregation.[56] Retinotopic map refinement occurs in downstream visual targets in the brain-the superior colliculus (SC) and dorsal lateral geniculate nucleus (LGN).[57] Pharmacological disruption and mouse models lacking the β2 subunit of the nicotinic acetylcholine receptor has shown that the lack of spontaneous activity leads to marked defects in retinotopy and eye-specific segregation.[56]
Recent studies confirm that microglia, the resident immune cell of the brain, establish direct contacts with the cell bodies of developing neurons, and through these connections, regulate neurogenesis, migration, integration and the formation of neuronal networks in an activity-dependent manner.[58]
In the developing auditory system, developing cochlea generate bursts of activity which spreads across the inner hair cells and spiral ganglion neurons which relay auditory information to the brain.[59] ATP release from supporting cells triggers action potentials in inner hair cells.[60] In the auditory system, spontaneous activity is thought to be involved in tonotopic map formation by segregating cochlear neuron axons tuned to high and low frequencies.[59] In the motor system, periodic bursts of spontaneous activity are driven by excitatory GABA and glutamate during the early stages and by acetylcholine and glutamate at later stages.[61] In the developing zebrafish spinal cord, early spontaneous activity is required for the formation of increasingly synchronous alternating bursts between ipsilateral and contralateral regions of the spinal cord and for the integration of new cells into the circuit.[62] Motor neurons innervating the same twitch muscle fibers are thought to maintain synchronous activity which allows both neurons to remain in contact with the muscle fiber in adulthood.[37] In the cortex, early waves of activity have been observed in the cerebellum and cortical slices.[63] Once sensory stimulus becomes available, final fine-tuning of sensory-coding maps and circuit refinement begins to rely more and more on sensory-evoked activity as demonstrated by classic experiments about the effects of sensory deprivation during critical periods.[63]
Contemporary diffusion-weighted MRI techniques may also uncover the macroscopic process of axonal development. The connectome can be constructed from diffusion MRI data: the vertices of the graph correspond to anatomically labelled gray matter areas, and two such vertices, say u and v, are connected by an edge if the tractography phase of the data processing finds an axonal fiber that connects the two areas, corresponding to u and v.
Numerous braingraphs, computed from the Human Connectome Project can be downloaded from the http://braingraph.org site. The Consensus Connectome Dynamics (CCD) is a remarkable phenomenon that was discovered by continuously decreasing the minimum confidence-parameter at the graphical interface of the Budapest Reference Connectome Server.[64][65] The Budapest Reference Connectome Server (http://connectome.pitgroup.org) depicts the cerebral connections of n=418 subjects with a frequency-parameter k: For any k=1,2,...,n one can view the graph of the edges that are present in at least k connectomes. If parameter k is decreased one-by-one from k=n through k=1 then more and more edges appear in the graph, since the inclusion condition is relaxed. The surprising observation is that the appearance of the edges is far from random: it resembles a growing, complex structure, like a tree or a shrub (visualized on the animation on the left).
It is hypothesized in [66] that the growing structure copies the axonal development of the human brain: the earliest developing connections (axonal fibers) are common at most of the subjects, and the subsequently developing connections have larger and larger variance, because their variances are accumulated in the process of axonal development.
Synapse elimination
Several motorneurons compete for each neuromuscular junction, but only one survives until adulthood.[36] Competition in vitro has been shown to involve a limited neurotrophic substance that is released, or that neural activity infers advantage to strong post-synaptic connections by giving resistance to a toxin also released upon nerve stimulation. In vivo, it is suggested that muscle fibres select the strongest neuron through a retrograde signal or that activity-dependent synapse elimination mechanisms determine the identity of the "winning" axon at a motor endplate.[37]
Mapping
Brain mapping can show how an animal's brain changes throughout its lifetime. As of 2021, scientists mapped and compared the whole brains of eight C. elegans worms across their development on the neuronal level[67][68] and the complete wiring of a single mammalian muscle from birth to adulthood.[37]
Adult neurogenesis
Neurogenesis also occurs in specific parts of the adult brain.
See also
- Axon guidance
- KCC2
- Pioneer neuron
- Neural Darwinism
- Brain development timelines
- Malleable intelligence
- Role of cell adhesions in neural development
References
- ↑ "Neurological Signs & Diseases". 2 November 2016. Archived from the original on 2016-11-02. Retrieved 1 May 2020.
- ↑ "Neural Tube Defects". Retrieved 6 December 2011.
- 1 2 Gilbert S (2006). Developmental biology (8th ed.). Sinauer Associates Publishers. pp. 373–379. ISBN 978-0-87893-250-4.
- 1 2 Zhou Y, Song H, Ming GL (January 2024). "Genetics of human brain development". Nature Reviews. Genetics. 25 (1): 26–45. doi:10.1038/s41576-023-00626-5. PMC 10926850. PMID 37507490.
- ↑ Wolpert L (2015). Principles of development (Fifth ed.). Oxford University Press. ISBN 978-0-19-967814-3. OCLC 914509705.
- ↑ Wolpert 2015, pp. 522–526.
- ↑ Saladin K (2011). Anatomy & Physiology The Unity of Form and Function. New York: McGraw Hill. p. 514. ISBN 978-0-07-337825-1.
- ↑ Schoenwolf GC, Smith JL (2000). "Mechanisms of Neurulation". In Tuan RS, Lo CW (eds.). Developmental Biology Protocols: Volume II. Methods in Molecular Biology. Vol. 136. Totowa, NJ: Humana Press. pp. 125–134. doi:10.1385/1-59259-065-9:125. ISBN 978-1-59259-065-0. PMID 10840705.
- 1 2 Gato A, Alonso MI, Martín C, Carnicero E, Moro JA, De la Mano A, et al. (August 2014). "Embryonic cerebrospinal fluid in brain development: neural progenitor control". Croatian Medical Journal. 55 (4): 299–305. doi:10.3325/cmj.2014.55.299. PMC 4157377. PMID 25165044.
- ↑ Gilbert S (2013). Developmental Biology (Tenth ed.). Sinauer Associates Inc. ISBN 978-1-60535-192-6.
- 1 2 Kandel ER (2006). Principles of neural science (5th ed.). Appleton and Lange: McGraw Hill. ISBN 978-0-07-139011-8.
- ↑ Wolpert 2015, pp. 163.
- ↑ Estomih Mtui, Gregory Gruener (2006). Clinical Neuroanatomy and Neuroscience. Philadelphia: Saunders. p. 1. ISBN 978-1-4160-3445-2.
- ↑ Chambers SM, Fasano CA, Papapetrou EP, Tomishima M, Sadelain M, Studer L (March 2009). "Highly efficient neural conversion of human ES and iPS cells by dual inhibition of SMAD signaling". Nature Biotechnology. 27 (3): 275–280. doi:10.1038/nbt.1529. PMC 2756723. PMID 19252484.
- ↑ Jessell, Thomas M., Kandel, Eric R., Schwartz, James H. (2000). "Chapter 55". Principles of neural science (4th ed.). New York: McGraw-Hill. ISBN 978-0-8385-7701-1.
- ↑ Duester G (September 2008). "Retinoic acid synthesis and signaling during early organogenesis". Cell. 134 (6): 921–931. doi:10.1016/j.cell.2008.09.002. PMC 2632951. PMID 18805086.
- 1 2 Wang Z, Tang B, He Y, Jin P (March 2016). "DNA methylation dynamics in neurogenesis". Epigenomics. 8 (3): 401–414. doi:10.2217/epi.15.119. PMC 4864063. PMID 26950681.
- ↑ Noack F, Pataskar A, Schneider M, Buchholz F, Tiwari VK, Calegari F (April 2019). "Assessment and site-specific manipulation of DNA (hydroxy-)methylation during mouse corticogenesis". Life Science Alliance. 2 (2): e201900331. doi:10.26508/lsa.201900331. PMC 6394126. PMID 30814272.
- 1 2 Nadarajah B, Brunstrom JE, Grutzendler J, Wong RO, Pearlman AL (February 2001). "Two modes of radial migration in early development of the cerebral cortex". Nature Neuroscience. 4 (2): 143–150. doi:10.1038/83967. PMID 11175874. S2CID 6208462.
- ↑ Samuels BA, Tsai LH (November 2004). "Nucleokinesis illuminated". Nature Neuroscience. 7 (11): 1169–1170. doi:10.1038/nn1104-1169. PMID 15508010. S2CID 11704754.
- ↑ Rakic P (May 1972). "Mode of cell migration to the superficial layers of fetal monkey neocortex". The Journal of Comparative Neurology. 145 (1): 61–83. doi:10.1002/cne.901450105. PMID 4624784. S2CID 41001390.
- ↑ Rash BG, Ackman JB, Rakic P (February 2016). "Bidirectional radial Ca(2+) activity regulates neurogenesis and migration during early cortical column formation". Science Advances. 2 (2): e1501733. Bibcode:2016SciA....2E1733R. doi:10.1126/sciadv.1501733. PMC 4771444. PMID 26933693.
- ↑ Noctor SC, Flint AC, Weissman TA, Dammerman RS, Kriegstein AR (February 2001). "Neurons derived from radial glial cells establish radial units in neocortex". Nature. 409 (6821): 714–720. Bibcode:2001Natur.409..714N. doi:10.1038/35055553. PMID 11217860. S2CID 3041502.
- ↑ Tamamaki N, Nakamura K, Okamoto K, Kaneko T (September 2001). "Radial glia is a progenitor of neocortical neurons in the developing cerebral cortex". Neuroscience Research. 41 (1): 51–60. doi:10.1016/S0168-0102(01)00259-0. PMID 11535293. S2CID 2539488.
- ↑ Miyata T, Kawaguchi A, Okano H, Ogawa M (September 2001). "Asymmetric inheritance of radial glial fibers by cortical neurons". Neuron. 31 (5): 727–741. doi:10.1016/S0896-6273(01)00420-2. PMID 11567613.
- ↑ Nadarajah B, Parnavelas JG (June 2002). "Modes of neuronal migration in the developing cerebral cortex". Nature Reviews. Neuroscience. 3 (6): 423–432. doi:10.1038/nrn845. PMID 12042877. S2CID 38910547.
- ↑ Rakic P (May 1972). "Mode of cell migration to the superficial layers of fetal monkey neocortex". The Journal of Comparative Neurology. 145 (1): 61–83. doi:10.1002/cne.901450105. PMID 4624784. S2CID 41001390.
- ↑ Letinic K, Zoncu R, Rakic P (June 2002). "Origin of GABAergic neurons in the human neocortex". Nature. 417 (6889): 645–649. Bibcode:2002Natur.417..645L. doi:10.1038/nature00779. PMID 12050665. S2CID 4349070.
- ↑ Wray S (July 2010). "From nose to brain: development of gonadotrophin-releasing hormone-1 neurones". Journal of Neuroendocrinology. 22 (7): 743–753. doi:10.1111/j.1365-2826.2010.02034.x. PMC 2919238. PMID 20646175.
- ↑ Giacobini P, Messina A, Wray S, Giampietro C, Crepaldi T, Carmeliet P, et al. (January 2007). "Hepatocyte growth factor acts as a motogen and guidance signal for gonadotropin hormone-releasing hormone-1 neuronal migration". The Journal of Neuroscience. 27 (2): 431–445. doi:10.1523/JNEUROSCI.4979-06.2007. PMC 6672060. PMID 17215404.
- ↑ Hutchins BI, Klenke U, Wray S (July 2013). "Calcium release-dependent actin flow in the leading process mediates axophilic migration". The Journal of Neuroscience. 33 (28): 11361–11371. doi:10.1523/JNEUROSCI.3758-12.2013. PMC 3724331. PMID 23843509.
- ↑ Hutchins BI, Wray S (2014). "Capture of microtubule plus-ends at the actin cortex promotes axophilic neuronal migration by enhancing microtubule tension in the leading process". Frontiers in Cellular Neuroscience. 8: 400. doi:10.3389/fncel.2014.00400. PMC 4245908. PMID 25505874.
- ↑ Parkash J, Cimino I, Ferraris N, Casoni F, Wray S, Cappy H, et al. (November 2012). "Suppression of β1-integrin in gonadotropin-releasing hormone cells disrupts migration and axonal extension resulting in severe reproductive alterations". The Journal of Neuroscience. 32 (47): 16992–17002. doi:10.1523/JNEUROSCI.3057-12.2012. PMC 5238668. PMID 23175850.
- 1 2 Tabata H, Nakajima K (November 2003). "Multipolar migration: the third mode of radial neuronal migration in the developing cerebral cortex". The Journal of Neuroscience. 23 (31): 9996–10001. doi:10.1523/JNEUROSCI.23-31-09996.2003. PMC 6740853. PMID 14602813.
- ↑ Nadarajah B, Alifragis P, Wong RO, Parnavelas JG (June 2003). "Neuronal migration in the developing cerebral cortex: observations based on real-time imaging". Cerebral Cortex. 13 (6): 607–611. doi:10.1093/cercor/13.6.607. PMID 12764035.
- 1 2 Turney SG, Lichtman JW (26 June 2012). "Reversing the outcome of synapse elimination at developing neuromuscular junctions in vivo: evidence for synaptic competition and its mechanism". PLOS Biology. 10 (6): e1001352. doi:10.1371/journal.pbio.1001352. PMC 3383738. PMID 22745601.
- 1 2 3 4 Meirovitch Y, Kang K, Draft RW, Pavarino EC, Henao Echeverri MF, Yang F, et al. (September 2021). "Neuromuscular connectomes across development reveal synaptic ordering rules". bioRxiv. doi:10.1101/2021.09.20.460480. S2CID 237598181.
- ↑ Komuro H, Rakic P (August 1996). "Intracellular Ca2+ fluctuations modulate the rate of neuronal migration". Neuron. 17 (2): 275–285. doi:10.1016/s0896-6273(00)80159-2. PMID 8780651.
- ↑ Gu X, Olson EC, Spitzer NC (November 1994). "Spontaneous neuronal calcium spikes and waves during early differentiation". The Journal of Neuroscience. 14 (11 Pt 1): 6325–6335. doi:10.1523/JNEUROSCI.14-11-06325.1994. PMC 6577261. PMID 7965039.
- ↑ Hanson MG, Milner LD, Landmesser LT (January 2008). "Spontaneous rhythmic activity in early chick spinal cord influences distinct motor axon pathfinding decisions". Brain Research Reviews. 57 (1): 77–85. doi:10.1016/j.brainresrev.2007.06.021. PMC 2233604. PMID 17920131.
- ↑ Kirkby LA, Sack GS, Firl A, Feller MB (December 2013). "A role for correlated spontaneous activity in the assembly of neural circuits". Neuron. 80 (5): 1129–1144. doi:10.1016/j.neuron.2013.10.030. PMC 4560201. PMID 24314725.
- ↑ Huberman AD (February 2007). "Mechanisms of eye-specific visual circuit development". Current Opinion in Neurobiology. 17 (1): 73–80. doi:10.1016/j.conb.2007.01.005. PMID 17254766. S2CID 19418882.
- ↑ Meister M, Wong RO, Baylor DA, Shatz CJ (May 1991). "Synchronous bursts of action potentials in ganglion cells of the developing mammalian retina". Science. 252 (5008): 939–943. Bibcode:1991Sci...252..939M. doi:10.1126/science.2035024. PMID 2035024.
- ↑ Lippe WR (March 1994). "Rhythmic spontaneous activity in the developing avian auditory system". The Journal of Neuroscience. 14 (3 Pt 2): 1486–1495. doi:10.1523/JNEUROSCI.14-03-01486.1994. PMC 6577532. PMID 8126550.
- ↑ Jones TA, Jones SM, Paggett KC (October 2001). "Primordial rhythmic bursting in embryonic cochlear ganglion cells". The Journal of Neuroscience. 21 (20): 8129–8135. doi:10.1523/JNEUROSCI.21-20-08129.2001. PMC 6763868. PMID 11588185.
- ↑ O'Donovan MJ (February 1999). "The origin of spontaneous activity in developing networks of the vertebrate nervous system". Current Opinion in Neurobiology. 9 (1): 94–104. doi:10.1016/s0959-4388(99)80012-9. PMID 10072366. S2CID 37387513.
- ↑ Crépel V, Aronov D, Jorquera I, Represa A, Ben-Ari Y, Cossart R (April 2007). "A parturition-associated nonsynaptic coherent activity pattern in the developing hippocampus". Neuron. 54 (1): 105–120. doi:10.1016/j.neuron.2007.03.007. PMID 17408581.
- ↑ Watt AJ, Cuntz H, Mori M, Nusser Z, Sjöström PJ, Häusser M (April 2009). "Traveling waves in developing cerebellar cortex mediated by asymmetrical Purkinje cell connectivity". Nature Neuroscience. 12 (4): 463–473. doi:10.1038/nn.2285. PMC 2912499. PMID 19287389.
- ↑ Corlew R, Bosma MM, Moody WJ (October 2004). "Spontaneous, synchronous electrical activity in neonatal mouse cortical neurones". The Journal of Physiology. 560 (Pt 2): 377–390. doi:10.1113/jphysiol.2004.071621. PMC 1665264. PMID 15297578.
- ↑ Feller MB (April 1999). "Spontaneous correlated activity in developing neural circuits". Neuron. 22 (4): 653–656. doi:10.1016/s0896-6273(00)80724-2. PMID 10230785.
- ↑ O'Donovan MJ, Chub N, Wenner P (October 1998). "Mechanisms of spontaneous activity in developing spinal networks". Journal of Neurobiology. 37 (1): 131–145. doi:10.1002/(sici)1097-4695(199810)37:1<131::aid-neu10>3.0.co;2-h. PMID 9777737.
- ↑ Stafford BK, Sher A, Litke AM, Feldheim DA (October 2009). "Spatial-temporal patterns of retinal waves underlying activity-dependent refinement of retinofugal projections". Neuron. 64 (2): 200–212. doi:10.1016/j.neuron.2009.09.021. PMC 2771121. PMID 19874788.
- ↑ Torborg CL, Feller MB (July 2005). "Spontaneous patterned retinal activity and the refinement of retinal projections". Progress in Neurobiology. 76 (4): 213–235. doi:10.1016/j.pneurobio.2005.09.002. PMID 16280194. S2CID 24563014.
- ↑ Galli L, Maffei L (October 1988). "Spontaneous impulse activity of rat retinal ganglion cells in prenatal life". Science. 242 (4875): 90–91. Bibcode:1988Sci...242...90G. doi:10.1126/science.3175637. PMID 3175637.
- ↑ Ford KJ, Feller MB (January 2012). "Assembly and disassembly of a retinal cholinergic network". Visual Neuroscience. 29 (1): 61–71. doi:10.1017/S0952523811000216. PMC 3982217. PMID 21787461.
- 1 2 Kirkby LA, Sack GS, Firl A, Feller MB (December 2013). "A role for correlated spontaneous activity in the assembly of neural circuits". Neuron. 80 (5): 1129–1144. doi:10.1016/j.neuron.2013.10.030. PMC 4560201. PMID 24314725.
- ↑ Ackman JB, Burbridge TJ, Crair MC (October 2012). "Retinal waves coordinate patterned activity throughout the developing visual system". Nature. 490 (7419): 219–225. Bibcode:2012Natur.490..219A. doi:10.1038/nature11529. PMC 3962269. PMID 23060192.
- ↑ Cserép C, Schwarcz AD, Pósfai B, László ZI, Kellermayer A, Környei Z, et al. (September 2022). "Microglial control of neuronal development via somatic purinergic junctions". Cell Reports. 40 (12): 111369. doi:10.1016/j.celrep.2022.111369. PMC 9513806. PMID 36130488. S2CID 252416407.
- 1 2 Kandler K, Clause A, Noh J (June 2009). "Tonotopic reorganization of developing auditory brainstem circuits". Nature Neuroscience. 12 (6): 711–717. doi:10.1038/nn.2332. PMC 2780022. PMID 19471270.
- ↑ Tritsch NX, Rodríguez-Contreras A, Crins TT, Wang HC, Borst JG, Bergles DE (September 2010). "Calcium action potentials in hair cells pattern auditory neuron activity before hearing onset". Nature Neuroscience. 13 (9): 1050–1052. doi:10.1038/nn.2604. PMC 2928883. PMID 20676105.
- ↑ Momose-Sato Y, Sato K (2013). "Large-scale synchronized activity in the embryonic brainstem and spinal cord". Frontiers in Cellular Neuroscience. 7: 36. doi:10.3389/fncel.2013.00036. PMC 3625830. PMID 23596392.
- ↑ Warp E, Agarwal G, Wyart C, Friedmann D, Oldfield CS, Conner A, et al. (January 2012). "Emergence of patterned activity in the developing zebrafish spinal cord". Current Biology. 22 (2): 93–102. Bibcode:2012CBio...22...93W. doi:10.1016/j.cub.2011.12.002. PMC 3267884. PMID 22197243.
- 1 2 Sanes D, Reh T, Harris W (2012). Development of the Nervous System (Third ed.). Burlington MA: Elsevier. ISBN 978-0-12-374539-2. OCLC 827948474.
- ↑ Szalkai B, Kerepesi C, Varga B, Grolmusz V (May 2015). "The Budapest Reference Connectome Server v2.0". Neuroscience Letters. 595: 60–62. arXiv:1412.3151. doi:10.1016/j.neulet.2015.03.071. PMID 25862487. S2CID 6563189.
- ↑ Szalkai B, Kerepesi C, Varga B, Grolmusz V (February 2017). "Parameterizable consensus connectomes from the Human Connectome Project: the Budapest Reference Connectome Server v3.0". Cognitive Neurodynamics. 11 (1): 113–116. arXiv:1602.04776. doi:10.1007/s11571-016-9407-z. PMC 5264751. PMID 28174617.
- ↑ Kerepesi C, Szalkai B, Varga B, Grolmusz V (30 June 2016). "How to Direct the Edges of the Connectomes: Dynamics of the Consensus Connectomes and the Development of the Connections in the Human Brain". PLOS ONE. 11 (6): e0158680. arXiv:1509.05703. Bibcode:2016PLoSO..1158680K. doi:10.1371/journal.pone.0158680. PMC 4928947. PMID 27362431.
- ↑ "Why a tiny worm's brain development could shed light on human thinking". phys.org. Douglas, Isle Of Man UK: Science X. Lunenfeld-Tanenbaum Research Institute. Archived from the original on 20 June 2022. Retrieved 21 September 2021.
- ↑ Witvliet D, Mulcahy B, Mitchell JK, Meirovitch Y, Berger DR, Wu Y, et al. (August 2021). "Connectomes across development reveal principles of brain maturation". Nature. 596 (7871): 257–261. Bibcode:2021Natur.596..257W. bioRxiv 10.1101/2020.04.30.066209v3. doi:10.1038/s41586-021-03778-8. PMC 8756380. PMID 34349261. S2CID 236927815.
